
Nguồn xung điện là bộ phận quan trọng giúp duy trì điện áp ổn định cho các thiết bị điện tử. Tuy nhiên, trong quá trình sử dụng, nhiều người gặp phải tình trạng nguồn xung điện áp ra không ổn định, gây ảnh hưởng đến hiệu suất hoạt động của thiết bị. Vậy đâu là nguyên nhân khiến điện áp dao động và cách nhận biết sớm để khắc phục hiệu quả?

Nguyên nhân nguồn xung điện áp ra không ổn định
Trước khi tìm giải pháp khắc phục, việc xác định chính xác nguyên nhân gây ra sự bất ổn của nguồn xung là điều cần thiết. Dưới đây là những yếu tố phổ biến có thể ảnh hưởng trực tiếp đến sự ổn định của điện áp đầu ra.
Biến động tải đột ngột
Khi nhiều thiết bị điện tử cùng hoạt động và tiêu thụ điện năng trong một thời điểm, tải trên mạch nguồn có thể tăng giảm nhanh chóng. Nếu bộ nguồn không kịp thời điều chỉnh hoặc không đủ công suất đáp ứng, điện áp đầu ra sẽ dao động, gây mất ổn định cho hệ thống.
Điện trở trong mạch không đạt tiêu chuẩn
Các linh kiện điện trở đóng vai trò quan trọng trong việc duy trì điện áp ổn định. Nếu điện trở sử dụng có sai số lớn hoặc không đúng giá trị thiết kế, dòng điện trong mạch sẽ bị ảnh hưởng, dẫn đến hiện tượng điện áp ra dao động và giảm độ tin cậy của nguồn xung.
Nguồn điện đầu vào không ổn định
Chất lượng nguồn cấp là yếu tố then chốt quyết định sự ổn định của nguồn xung. Khi điện áp đầu vào dao động mạnh, xuất hiện nhiễu hoặc xung ngắn, mạch nguồn sẽ không thể duy trì mức điện áp ổn định ở đầu ra. Tình trạng này thường xảy ra ở những khu vực có điện áp lưới yếu hoặc biến thiên thất thường.
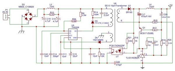
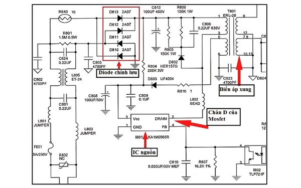
Lỗi trong thiết kế hoặc đấu nối mạch điện
Một số sự cố về kỹ thuật như mạch in sai thiết kế, linh kiện hư hỏng, hoặc đấu dây không đúng sơ đồ có thể khiến mạch hoạt động sai chức năng. Khi đó, nguồn xung không thể điều chỉnh dòng và điện áp đúng cách, dẫn đến sự bất ổn trong quá trình vận hành.
Ảnh hưởng của nhiễu điện từ (EMI)
Nguồn xung rất nhạy với các tác nhân nhiễu điện từ từ môi trường xung quanh. Khi gần các thiết bị phát sóng, động cơ công suất lớn hoặc nguồn nhiễu cao, tín hiệu điều khiển trong mạch có thể bị sai lệch, gây biến động điện áp đầu ra.

Tham khảo thêm>>
- Máy ổn áp công nghiệp chính hãng
- Máy ổn áp 1 pha Hansinco chất lượng cao
Cách khắc phục nguồn xung điện áp ra không ổn định
Để duy trì sự ổn định của nguồn xung và đảm bảo thiết bị hoạt động an toàn, người dùng có thể áp dụng các biện pháp dưới đây. Đây đều là những giải pháp thực tiễn đã được kiểm chứng trong quá trình sử dụng và mang lại hiệu quả rõ rệt.
Nâng cao độ ổn định của nguồn điện
Việc sử dụng các thiết bị hỗ trợ như bộ ổn áp, UPS (bộ lưu điện) hoặc nguồn điện dự phòng sẽ giúp ổn định điện áp đầu vào, hạn chế tình trạng dao động khi tải thay đổi đột ngột. Nhờ đó, nguồn xung hoạt động ổn định và giảm thiểu hiện tượng sụt áp.
Tối ưu hóa thiết kế mạch điện
- Kiểm tra và khắc phục lỗi mạch: Đảm bảo các linh kiện và đường dẫn trong mạch được lắp đặt đúng sơ đồ kỹ thuật, không bị chập, đứt hay hư hỏng vật lý.
- Cải thiện cấu trúc mạch: Sử dụng phần mềm thiết kế chuyên dụng để điều chỉnh bố cục, tăng khả năng đáp ứng và độ ổn định của mạch, giúp nguồn xung hoạt động trơn tru hơn.
Nâng cao độ chính xác của điện trở
- Chọn điện trở chất lượng cao: Ưu tiên sử dụng điện trở có dung sai thấp, đạt chuẩn kỹ thuật nhằm giảm sai lệch điện áp trong quá trình hoạt động.
- Kiểm tra định kỳ: Đo kiểm giá trị điện trở trong mạch để phát hiện sớm sai số hoặc linh kiện xuống cấp, kịp thời thay thế khi cần thiết.
Kiểm tra và cải thiện chất lượng nguồn cấp
- Đo và giám sát điện áp đầu vào: Thường xuyên kiểm tra điện áp của nguồn cấp để kịp thời phát hiện sự bất thường.
- Lắp bộ lọc nhiễu: Trang bị bộ lọc chống nhiễu giúp loại bỏ các tín hiệu nhiễu cao tần từ môi trường, đảm bảo nguồn điện cung cấp ổn định và sạch hơn.
Hạn chế tình trạng tải tăng đột ngột
Khi nguồn xung phải chịu tải lớn bất ngờ, điện áp đầu ra dễ bị sụt giảm. Do đó, cần:
- Phân bố tải hợp lý: Không nên kết nối quá nhiều thiết bị tiêu thụ điện cùng thời điểm.
- Thay đổi cấu hình tải: Ưu tiên sử dụng thiết bị có công suất nhỏ hoặc phân chia tải qua nhiều nguồn để giảm áp lực cho mạch nguồn.
Trang bị thiết bị chống nhiễu
Sử dụng các bộ lọc sóng, thiết bị chống sét lan truyền hoặc mạch chống nhiễu điện từ (EMI filter) giúp hạn chế tác động của nhiễu từ bên ngoài, từ đó cải thiện đáng kể sự ổn định của điện áp đầu ra.
Ứng dụng bộ điều khiển điện áp chuyên dụng
Các bộ điều khiển điện áp tự động (AVR) hoặc mạch ổn định điện áp kỹ thuật số có khả năng tự điều chỉnh và giữ mức điện áp đầu ra ổn định, đặc biệt hiệu quả trong các môi trường công nghiệp hoặc hệ thống có tải biến thiên liên tục.

Tại sao nên duy trì nguồn xung điện áp ổn định?
Một nguồn xung có điện áp ổn định đóng vai trò quan trọng trong việc đảm bảo các thiết bị điện tử hoạt động ổn định, an toàn và hiệu quả. Sự ổn định này còn mang lại nhiều lợi ích đáng kể như:
- Kéo dài tuổi thọ thiết bị, hạn chế tình trạng hỏng hóc do điện áp dao động.
- Giảm chi phí bảo trì và sửa chữa, nhờ tránh được các lỗi kỹ thuật phát sinh từ nguồn điện không ổn định.
- Nâng cao hiệu suất hoạt động của toàn hệ thống, giúp thiết bị vận hành trơn tru, ổn định hơn.
- Đảm bảo an toàn cho dữ liệu, đặc biệt với những thiết bị lưu trữ như máy tính, ổ cứng hay máy chủ (server).
Những sai lầm thường gặp khi khắc phục nguồn xung điện áp ra không ổn định
Trước khi tiến hành khắc phục, người dùng cần nắm rõ các lỗi thường gặp để tránh khiến sự cố nghiêm trọng hơn. Một số sai lầm phổ biến có thể kể đến như:
- Không xác định đúng nguyên nhân gốc rễ: Nhiều người vội vàng thay linh kiện mà không kiểm tra kỹ, dẫn đến việc sửa chữa không hiệu quả.
- Chọn sai thiết bị hỗ trợ: Việc sử dụng bộ nguồn kém chất lượng hoặc bộ lọc không đạt tiêu chuẩn có thể khiến điện áp càng dao động mạnh hơn.
- Xem nhẹ tác động của nhiễu điện từ: Nhiễu từ các thiết bị xung quanh thường bị bỏ qua, trong khi đây lại là yếu tố quan trọng gây mất ổn định cho nguồn xung điện áp.
Hiện tượng nguồn xung điện áp ra không ổn định thường bắt nguồn từ linh kiện hư hỏng, thiết kế mạch chưa chuẩn hoặc điều kiện môi trường tác động. Việc kiểm tra định kỳ và sử dụng nguồn chất lượng sẽ giúp thiết bị vận hành ổn định, bền bỉ hơn. Ổn áp Hansinco hiện là đơn vị uy tín cung cấp nguồn xung và biến áp chất lượng cao, đảm bảo dòng điện ổn định và an toàn cho người dùng.







Để lại một phản hồi